泵是用来增加液体能量的机械设备通辽卧式叶片过滤机,也是最早发明的机械设备之一通辽卧式叶片过滤机,它把原动机的机械能转换为被输送液体的能量,达到输送液体压力的目的。
泵的主要参数:
单位时间内流过泵出口截面的体积谓之流量。一般以m3/hr或L/sec表示。
确定泵的流量时,应该综合考虑下列两点:
① 装置的富裕能力及装置内各设备能力的协调平衡。
② 工艺过程影响流量变化的范围。
工艺设计给出泵的流量一般包括正常、最小、最大三种流量,已考虑了上述因素,因此,选泵时通常可直接采用最大流量。
扬程:单位重量液体流过泵后的能量增值,也称压头。
1.除上述工艺设计因素外还应考虑到管线系统(包括设备)的压力降,其计算比较复杂因此泵的扬程需要留有适当的余量,一般为正常需要扬程的1.05~1.1倍。如果有现场实际数据,应尽可能采用。使决定的扬程不仅能满足在正常条件下的需要,也能满足在特殊条件下的需要。
2.泵的允许汽蚀余量:泵在操作状态下所需的允许汽蚀余量NPSH(=1.1-1.3NPSHr)称为泵的允许汽蚀余量,这是泵的吸入性能指标。此值与泵的类型和泵的结构设计有关,这一数据NPSHr是由泵的制造厂提供的。装置的有效汽蚀余量NPSHa应该大于泵的允许汽蚀余量。
泵的分类:
泵的分类一般按泵作用于液体的原理分为叶片式和容积式两大类。
叶片式泵是由泵内的叶片在旋转时产生的离心力作用将液体吸入和压出。而容积式泵是由泵的活塞或转子在往复或旋转运动产生挤压作用将液体吸入和压出。叶片式泵又因泵内叶片结构形式不同分为离心泵、轴流泵和旋涡泵。容积式泵分为往复泵转子泵。
1.离心泵:石油化工厂中多采用离心泵,离心泵的操作费用最省,维修工作量小。离心泵的基本部件是高速旋转的叶轮和固定的蜗牛形泵壳。具有若干个(通常为4~12个)后弯叶片的叶轮紧固于泵轴上,并随泵轴由电机驱动作高速旋转。当液体进入转动叶轮中,离心力使输送液体的压力升高,从而在管线系统中形成一种平稳而无脉动的流动。各种离心泵都有允许汽蚀余量或允许吸上真空高度的要求,管线设计必须充分考虑这一重要因素。
2.往复泵:往复泵有前后移动的柱塞,以置换液体迫使液体由出口嘴流出。这种泵在很低的冲程数下操作,推动一次就在泵出口管线上引起一次脉动。在管线设计中要考虑防振措施。
旋转泵:旋转泵用以输送较重或粘度较大的物料,如润滑脂、沥青、重燃料油等。旋转泵用各种机械方法代替离心力或往复作用以输送液体。
泵也常按泵的用途而命名,如水泵、油泵、泥浆泵、砂泵、耐腐蚀泵、冷凝液泵等,或附以结构特点命名,如旋臂式水泵、齿轮油泵、螺杆油泵以及立式、卧式泵等。
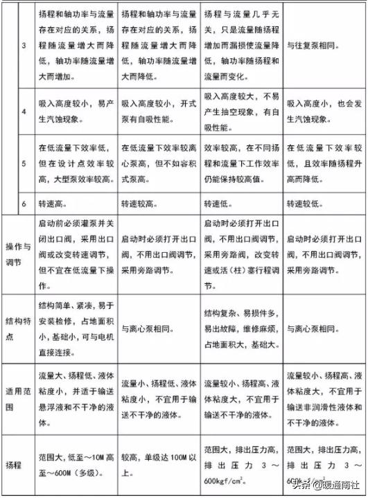
各种类泵特点
泵的布置方式:
露天布置:
露天布置的泵,通常集中布置在管廊的下方或侧面,也可分别布置在被抽吸设备的附近。其优点是通风良好,操作和检修方便。
1.当布置在管廊下时,不论管廊的上方是否布置空冷器,在6M一跨之内可布置大型泵1台、或中型泵2台、或小型泵3台。一般泵单排布置,泵出口中心线对齐,距管廊柱中心线的间距在0.6~3.0M之间。
2.在管廊上方无空冷器时,泵布置在管廊内侧,泵出口中心线对齐,距管廊柱中心线0.6M,在管廊上方有空冷器时,如泵的操作温度为340℃以下则泵布置在管廊外侧,泵出口中心线对齐,伸出管廊距柱中心线0.6M。泵的驱动机在管廊内侧。如泵的操作温度等于或大于340℃时,则泵布置在管廊外侧,泵出口中心线对齐,距管廊柱中心线3M,泵的驱动机也在管廊外侧。
半露天布置:
半露天布置的泵,适用于多雨地区,一般在管廊下方布置泵,在顶层管线上部设顶棚,或将泵布置在框架的下层平面上,以框架平台作为顶棚。这些泵可根据与泵有关设备布置要求,将泵布置成单排、双排或多排。
室内布置:
在寒冷或多风沙地区泵布置在室内。如果工艺过程要求设备布置在室内时,其所属的泵也应在室内布置。
泵的布置要求:
露天或半露天泵的布置:泵布置在管廊下或管廊与塔、容器之间,平行于管廊排成一列。在管廊下布置泵时,一般是泵与动力机的长轴与管廊成直角,当泵与动力机长轴过长妨碍通道时,可转90°即与管廊平行。管廊下泵区检修通道最小净宽为2M,最小净高为3M,泵端前面操作通道的宽度不应小于1M。
室内泵的布置:
1)泵布置在室内时,热油泵(操作温度等于或高于自燃点的可燃液体泵)与冷油泵(操作温度低于自燃点的甲B、乙A类可燃液体泵)或液态烃泵应分别布置在各自的房间内。各泵房中间应采用防火墙隔开。如果泵的数量较少,热油泵可以与冷油泵同房布置,但冷、热油泵之间应有不少于4.5M的间距。
2)泵布置在室内时,一般不考虑机动检修车辆的通行要求。泵端或泵侧与墙之间的净距不宜小于1M,两排泵净距不应小于2M。
3)甲A、B、乙A类液体泵房的地面不应有地坑或地沟,为防止油气积聚,宜在侧墙下部采取通风措施。
注:甲A、甲B、乙A的说明请参考《石油化工装置布置设计导则及消防法规规定》。
单排布置的泵:
大小不一的泵成排布置时,一般有三种排列方式(见图1):
离心泵并列布置时,泵出口中心线对齐,这样布置管线比较整齐,泵前也有了方便统一的操作面。
泵端基础面对齐。便于设备排污管或排污沟以及基础施工方便。
动力端基础面对齐。如泵用电机带动时,引向电机的电缆接线容易且经济;泵的开关和电流盘在一条线上取齐,不仅排列整齐,且电动机端容易操作。但是泵的大小差别很大时可能造成吸入管过长。
双排布置的泵:
泵成双排布置时,宜将两排泵的动力端相对,在中间留出检修通道。
多排布置的泵:
泵成多排布置时,宜将两排泵的动力端相对,两排中的一排与另两排中的一排出口端相对,在中间留出检修操作通道。
另外泵的布置:
应依操作条件和物料特性考虑防火要求分组布置。
蒸汽往复泵的动力侧和泵侧应留有抽出活塞和拉杆的位置。
立式泵布置在管廊下方或框架下方时,其上方应留出泵体安装和检修所需的空间。
泵的间距:
两台泵之间的净距,不宜小于0.8M,但安装在联合基础上的泵除外。
泵布置在管廊下方或外侧时,泵的检修空间不宜小于3M。泵端前面的操作通道宽度不宜小于1M。对于多级泵泵端前面的检修通道宽度不宜小于1.8M。一般泵泵端前面的检修通道宽度不小于1.25M,以便小盘叉车通过。
泵进出口阀门手轮到邻近泵的最突出部分或柱子的净距最少为800mm,电动机之间距离为1500~2000mm,如图2所示。如驱动设备为蒸汽透平时,还应该考虑调节阀组、疏水阀组的占地。
两排泵之间的检修道,宽度不小于3M,如不够时泵端应有3M通道。
泵的基础:
泵的基础尺寸一般由制造厂给出泵的底座尺寸的大小确定。可按地脚螺栓中心线到基础边150mm估计。设计泵的基础时应按预留方案考虑,现场施工需待泵到货后核实尺寸后方可施工。
泵的基础面宜比地面高出200mm,大型泵可高出100mm。小型泵如比例泵、柱塞 泵、小齿轮泵等可高出地面300~500mm,使泵轴心线高出地面600mm。并可2~3台成组安装在同一个基础上。
泵的典型布置:
管线设计:
一般要求:
1.充分理解P&ID所示泵的管线流程,在满足工艺要求的前提下,尚需考虑泵正常运行及维修检查的要求。
2.泵是回转精密机械,一旦承受过大外力时,轴承容易烧毁和损坏,因而产生变形、振动或噪声。所以对泵出入口管线应充分考虑热膨胀的影响,以减少管线作用在泵管嘴处的作用力。泵制造厂应提供泵管嘴允许受力的数值,供管线设计时的依据。于设计前期若未收到制造厂的数据时,泵管嘴允许受力值可参考API610的规定。
3.在充分满足管线柔性的前提下,应使出入口管线设计尽量短。
4.往复泵的管线由于流体脉动容易发生振动,管线形状应尽量减少拐弯。
5.应考虑泵管线上的阀门及仪表同按钮操作柱的关系,便于泵的启动和切换操作。
6.要保持有泵维修检查所需空间,泵管线的阀门手轮不要影响其维修和检查。泵的前面不得有其他配管以免妨碍泵的检修,当管线布置在泵和电动机的上方时,管线要有足够的高度,不应影响起重设备的吊装。输送腐蚀性介质的管线,不宜布置在电动机的上方。
7.当泵布置在管廊下面时,进出管廊的配管管底距地面净距除应满足泵的检修外,不应小于3.5M。
8.泵的吸入管线不能出现“袋形”。若无法避免时(如在储槽区,吸入管线可能穿过围堰或马路),可以有较小的低“袋形”,但是泵吸入管路径的最高管线的中心高度绝不能高于储槽的出口标高。
9.泵的吸入管线布置应满足泵允许气蚀余量(NPSH),管线尽可能短和少拐弯。当设备和泵之间的管线长度过长时,应请工艺系统进行水力计算。
10.泵的基础高出地面不应小于0.2M,其具体高度应根据泵进口处放净管的安装高度确定。
11.为减少管线作用于泵管嘴上的作用力,应在靠近泵的管线上设置适当可调的支、吊架或弹簧支吊架。
12.并列布置的泵进出口管线的阀门应尽量采用相同的安装高度。当进出口阀门安装在立管上时,一般阀杆或法兰的安装高度为1.2–1.3M,手轮方位应便于操作。
13.管螺纹连接的泵嘴,进出口管上要设活接头,以便拆卸。见图3。
泵口的位置排列:
泵的种类与型式是根据输送介质的性质、流量、压头等参数来选定的,就配管而言,当泵进、出口方位可选择时,应使上游管线路径至泵或泵至下游管线路径能顺畅配置为原则,以确定泵的进、出口方位。
1.吸入口与排出口皆朝上型(TOP-TOP)(见图3.1)
此种配置适用于吸入及排出管线均为高程时使用,但如在储槽区管口在地面附近时上配管不适用。
2.吸入口朝前,排出口朝上型(END-TOP)(见图3.2)
吸入管线配在地面附近上,排出管线为高程时为佳,吸入管线若为高程时亦可,不过泵前端的空间需要大些。
3.吸入口与排出口朝向两侧(SIDE-SIDE)(见图3.3)吸入及排出管线均在地面附近上时较容易配管,但当泵并列时,横向的空间要大。
4.吸入口朝向侧面,而排出口朝上型(SIDE-TOP)(见图3.4)与图3.2相似,不同之处在于泵的侧面空间要大些,前端空间可缩小。
配管时,一般应根据泵的出入口位置进行管线布置,但SIDE-SIDE及SIDE-TOP则可按管线的布置要求厂家提供适合的出入口位置的泵,视具体情况而定。
泵的吸入管线设计:
泵吸入管线设计是确保泵能经常处于正常工作状态的关键,在设计时可采取措施防止泵产生汽蚀现象。所谓汽蚀现象,就是当液体进入泵内第一级叶轮时的静压力低于或等于该温度下饱和蒸汽压时,液体发生汽化,产生汽泡,随液体流入较高压力处,汽泡突然凝结,周围液体快速集中,产生水力冲击。这种汽化和凝结产生泵的冲蚀、振动和性能下降的现象,通常称之为汽蚀现象。
为防止汽蚀现象的发生,泵吸入管系统的有效气蚀余量,最少是泵所要求汽蚀余量的1.3倍以上。否则,泵就不能正常工作。尤其输送在操作温度下容易蒸发的液体,以及处于泡点(或平衡)状态的液体,进入泵的叶轮后,由于速度加快,动能增加,位能(静压)降低,一旦低于该液体的饱和蒸汽压时,就会出现汽蚀,更应该加以注意。
吸入管线系统由于气体积聚,也会发生汽蚀,因此在吸入管的中途不得有气袋,例如:当入口水平管段较长时,要有1/50–1/100的坡度如水平管段是在上抽(吸入)系统时,则向泵入口上坡;如在压入(灌注)系统时,则向泵入口下坡。当由装置外储罐至泵的吸入管线,为了不出现气袋,应穿越防火堤,且使管墩上的管线在最低的位置。见图4。
当泵入口管系统有变径管时,管径≥DN65者要采用偏心大小头以防变径处气体积聚。变径管的安装方法,如图4.1所示,即入口法兰前弯头向下时,变径管顶平;弯头向上时,变径管底平。
但是输送含有固体颗粒的液体时,且泵的吸入速度又低于其沉降速度,则固体颗粒会沉降到底部,此时要求偏心大小头底平,用排气阀排除大小头处积聚的气体。≤DN5者可用同心大小头(变径管);当泵入口管系统中有U形部分时,应在其高点设排气口,一般情况不得有袋形。
塔、槽最低液面与泵入口中心线高差确定后,为提高吸入管系统有效汽蚀余量,则应减少入口管系统的阻力。例如,泵入口切断阀一般用闸阀或其他阻力较小的阀门(此阀门直径可比管线直径小,但不得小于泵入口管嘴直径);不用截止阀。以及泵的入口管在满足热应力容许的范围内应尽量减少长度,减少拐弯、其管经应比泵入口嘴直径大1~ 2级,以减少摩擦阻力。但是,输送高温液体的泵,为了增加管线的挠性而增加弯管时,应对吸入管系统有效汽蚀余量进行核算。吸入管线典型布置见图4.2.a、b。
含有固体颗粒的管线:对输送含有固体颗粒的管线,为避免颗粒沉降堵塞管线,泵的分支管可采用大于45°角连接,阀门尽量靠近分支处安装,见图4.3。
侧向吸入的泵:当泵出入口管线压差较大时,往往选用侧向吸入的泵,这种泵一般是多级泵。当液体进入泵嘴时,如有偏流、旋涡流时,则会破坏液体在叶轮内流动的平衡,影响泵的扬程和轴功率,同时由于流体进入叶轮的角度与设计要求不同,会出现气阻,造成振动和噪声,因而使泵的性能变劣,泵的寿命缩短。为防止这种现象的发生,侧面吸入的离心泵入口处要有一段长度大于三倍管径的直管段,然后才能连接弯头。
双吸离心泵:对于双吸离心泵,为使泵轴两侧推力相等,叶轮平衡,吸入管线应有一段直管段。如图4.4所示。当吸入管线与泵轴平行,在同一平面与泵连接时,泵吸入口法兰前方应有7D(以厂商要求值为准)以上的直管段,以防止由弯头引起介质偏流,从而降低泵效率和损伤叶轮;当吸入管线与泵轴成直角和泵吸入嘴相接时,直管段可包括弯头,也可把大小头和切断阀视作直管,见图4.4若安装直管段确有困难时,应在泵嘴附近安装整流管或加导流板以防止偏流和涡流。
过滤器的设置:在施工过程中,管内不可避免地会留些焊渣等杂物,因此在紧靠泵吸入管线切断阀的下游,一般设置过滤器,并应确保清扫时取出金属网所需空间。抽取金属网的方向及所需空间,因过滤器型式而异,因此必须很好地了解过滤器的构造再进行管线设计,特别要注意过滤器安装方式受介质流向的限制。(见图4.5)
T型过滤器:T型过滤器正在逐渐推广使用,其过滤面积较大,且在拆除过滤器时不必卸下一段短管,只要卸下一块盲板就能取出过滤网,不需要重新对泵的轴线进行找正。
⑴图4.5-1为角式T型过滤器,必须安装在管线90°拐弯的场合。管线举例见图4.5-2。
⑵图4.5-3为直通式T型过滤器,必须装在管线的直管上,金属网抽取出方向以管线为轴,任何一个方向均可抽出。安装在水平管上时,应下向安装或下向小于斜30°安装。管线举例见图4.5-4。
Y型过滤器:图4.5-5为Y型过滤器,它和直通式T型过滤器一样,安装于管线的直管部分。为降低泵入口阀门高度,可采用异径Y型过滤器。金属网抽出方向,以管线为轴可任意方向抽取。安装位置也同直通式过滤器。(见图4.5-6)
锥型过滤器:此类型过滤器也称临时过滤器。在试运转时,泵吸入口装临时过滤器,以免杂物损坏泵。当试运转结束后,再把此过滤器取下。临时过滤器插入两法兰之间。(见图4.6a)为了便于拆卸,临时过滤器前后要有一段可拆卸的短管,(见图4.6b)一般锥型过滤器应安装在对泵调校影响较小的位置上。由于拆装锥型过滤器要影响泵的安装精度,所以一般大型泵或热油泵多选用T型或Y型过滤器。
注:① 临时过滤器;② 确保临时过滤器插入长度;
③ 取下这段管线,便可取出过滤器,应确保取管空间;
④ 在承受管线荷载的位置上设置支架。
当泵的吸入口和排出口在同一个垂直面上时,为便于安装阀门,进出口可用偏心异径管或二个45度弯头增大进出口管间距,见图4.7。
若泵从池内抽液,吸入管底部要设底阀和过滤器,若管底部未设底阀泵启动时要有灌入“吸入液柱”或加真空泵排气的手段。见图4.8。
当泵的入口管线较短且不阻碍通道时,可沿地面敷设;如必须穿越通道时可在该管上设钢制过梯。泵的吸入管最低处应设放净阀。
当泵靠近其吸入设备布置,该设备下沉量大且与泵不在同一基础时,欲降低管线作用于泵进出口之作用力,一般采用软管、膨胀节、柔性套管接头(DRESSER COUPLING)以吸收该设备沉降值,减少因沉陷而造成管线作用于泵进出口上的作用力。
泵的出口管线:
泵的出口管线,虽不像入口管那样影响泵的性能。但是,管系的压降和热应力,仍须认真考虑。一般泵出口管比吸入管小1-2级,流速增大,不易产生气阻。为防止流体倒流(如单台泵的停泵及并联泵的启动或停泵等)在泵出口与第一道切断阀之间设止回阀,其管径与切断阀相同;其形式以旋启式或蝶式止回阀为好,详细说明如下:
泵的出口管线要有一定柔性,特别是在高温高压条件下,必须经过应力分析,根据热应力的大小来确定管线的几何形状。泵出口不宜直接连接弯头。泵出口的切断阀和止回阀间用泄液环放净。
泵出口压力表安装在泵口和止回阀之间的短节上,也可安装在出口异径管上。压力表接管要有根部阀(即切断阀),压力表表头朝向操作面。
泵出口管线一般应直接配异径管,当排出口在上部时,应配同心异径管,当排出口在侧面时,一般取偏心异径管,斜边在上面(底平)。
避免泵出口承受过多管重,大管线3″(含3″以上)应尽量采用45°水平管线配置方式,如果空间不许可,可将CHECK VALVE配置于垂直管线上。见图4.9。
往复式泵会产生流体的脉动,出口管较细时,易产生振动。为了减衰脉动,可在泵出口管上安装缓冲罐(脉动衰减器);利用气体的压力阻尼吸收脉动。缓冲罐希望尽量的靠近泵,装在泵的出口和第一道切断阀之间为佳。
对于输送含有固体颗粒特体的泵,为减少管线压降和沉积物堵塞管线,泵的入、出口管线均采用45°斜接,阀门尽量靠近分支处。
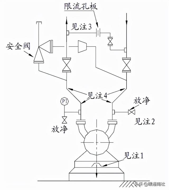
泵的保护管线:
为使泵体不受损害和正常运转,要根据使用条件设泵的保护管线。
1.暖泵线:
输送介质温度大于200℃时,且有备用泵的情况下,为避免切换泵时高温液体急剧涌入待运行的泵内,使泵体、叶轮受热不均匀而损坏或变形,致使固定部分和旋转部分出现卡住现象,因而需设暖泵线,使停运的泵保持待起动状态,以便随时切换。
布置暖泵管线时,要注意下例事项:
⑴管线的阀门或限流孔板的安装要注意流体的流向;
⑵尽量减少管线死区,对易凝介质,暖泵线的阀门应安装在水平管上,且尽量靠近出口管安装;
⑶要确保阀门间的净距应不妨碍止回阀、切断阀的拆卸;
⑷要考虑泵的维修、检查,且管线不应布置在泵的上方。
对于低温泵则设预冷线,防止启动备用泵时泵体和叶轮因急冷而损坏。预冷线与旁通线基本相同,即在泵出口切断阀止回阀的前后连接DN20(或DN25)的旁通阀,作为备用泵的预冷线。
小流量线:
当泵的工作流量低于泵的额定流量30%时,就会产生垂直于轴方向的力—径向推力。而且,由于泵在低效率下运转,使入口部位的液温升高,蒸汽压增高,容易出现汽蚀,为了预防发生汽蚀,应设置泵在最低流量下正常运转的小流量线。图4.11是最小流量线一例。
小流量线原则上宜按最短管线设计,但用于冷却目的时,也有按较长管线设计的,所以要注意P&ID图上的标注。
平衡线:对于输送常温下饱和蒸汽压高于大气压的液体处于泡点状态的液体,为防止进泵液体产生蒸汽或有气泡进入泵内引起汽蚀,一般宜设平衡线。平衡线是由泵入口接至吸入罐(塔)的气相段。气泡靠相对密度向上返回吸入罐(塔)内。特别是立式泵,由于气体容易积聚在泵内,所以采用平衡管。
使用这种辅助管线时,气泡仅仅靠本身密度差而移动,所以要由泵向罐(塔)上坡,接到吸入罐(塔)的气相部位。图4.12是平衡管的一例,左下边的平衡管走向弯头太多,容易积聚气泡,应尽量不按此设计。
旁通线:
启动高扬程泵时,出口阀单方面受压过大,不易打开,若强制开启,将有损坏阀杆、阀座的危险。在出口阀前后设置带有限流孔板的旁通线,便可容易开启。同时,旁通线还有减少管线振动和噪声的作用。图4.13是泵出口旁通线。旁通线的安装要求与暖泵线基本相同,但介质流向不同。
防凝线
输送在常温下凝固的高倾点或高凝固点的液体时,其备用泵和管线应设防凝线,以免备用泵和管线堵塞。一般设两根管径DN20防凝线。其中一根从泵出口切断阀后接至止回阀前,与上述旁通线基本相同。为防止备用泵和管线内液体凝固,打开防凝线阀门和备用泵入口阀门,于是少量液体通过泵体流向泵的入口管,使液体呈缓慢流动状态;另一根防凝线是从泵出口切断阀后接至泵入口切断阀前,当检修备用泵时,关闭备用泵出入口切断阀,打开防凝线阀门,少量液体在泵入口管段缓慢流动,以保证管线内流体不凝。防凝线的安装,应使泵进出口管线的“死角”最少。必要时防凝线可加伴热管。图4.14为防凝线。
安全阀线:
对于电动往复泵和旋转泵,应在出口侧设安全阀(泵本身已带安全阀者除外),当出口压力超过定压值时,安全阀启跳,流体返回入口侧。管线举例如图4.15所示,管线应尽量布置紧凑,且不影响操作。
泵的辅助管线:
泵的辅助管线(如图4.16)泵的轴承一般需要冷却水冷却,或者需要冲洗水把漏出的液体洗掉,以免扩散于大气;有时还需要润滑油或密封液,这些管线叫泵的辅助管线,一般在带控制点流程图上画出。泵的辅助管线常绘成透视图。在开车前就应把这些辅助线安装好,并进行检查。
冷却水管要设检流器或漏斗,以观察水流情况;冷却水管要注意防冻。
为了冷却和保护离心泵的填料和密封,常从泵出口引液体去填料、密封处。若泵输送的是热的或接近平衡状态的液体,密封液则可不从泵出口引出,而是从它引来的液体做密封液。
以泵轴心线在距泵基础200-300mm的前方,要设漏斗收集泵的冷却水或收集聚集在泵底盘的从泵漏出的液体,然后引往下水道。有的离心泵的底盘可收集泵漏出的液体,然后用螺纹联接的管线接至漏斗。泵的辅助管线的功能及名称见下表。
管线设计:
泵的辅助管线是小口径管,所以布置时,可沿着大的工艺管线布置,以便于支撑,但不得影响泵的维修、检查及正常操作。
与泵连接的辅助管线一般多采用螺纹连接,所以应在距连接处最短距离内安装活接头或法兰,便于拆卸。
离心泵的泵体上部常设有放气口,底部设排液口,一般均用丝堵堵死。
阀门的设置:
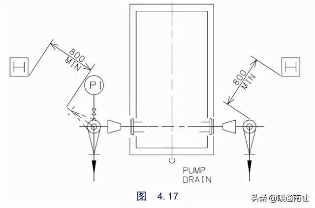
泵的进出口阀门的布置应便于操作与维修。阀门与柱子之间的净距应足以人的通过。(见图4.17)
泵入口切断阀主要用于切断流体流动,一般是用闸阀和其他阻力较小的阀门。切断阀应尽可能靠近泵入口管嘴设置,以便最大限度地减少阀与泵嘴之间的滞留量。
当阀门高度在1.8–2.3M时,应设移动式操作平台,阀门操作高度超过2.3M时,宜设固定式操作平台。也可采用链轮操作,但阀门的位置不允许链条接触泵及电动机的转轴,以防产生火花,引起爆炸或火灾事故。
装置外(区外)管墩上的泵管线,应考虑阀门的操作及通行性,一般情况下应设操作走廊式平台,阀门统一布置在操作走廊的两侧。
泵的密封、冲洗和冷却:
泵的密封:
密封的作用:泵的密封是用来防止正压下液体漏出泵外,或防止负压下空气侵入泵内,或减少泵内部泄漏。
泵密封的好坏不仅关系到介质的漏损,而且关系到泵能否安全正常地工作。所以,尽管它是一种附属设施,但却是保证泵正常运转的重要设施。
常用密封的类型:
静密封:固定部分的密封称为静密封(如泵盖与泵体、格兰与填料函等);
运动部分的密封称为动密封。动密封中有:
① 轴封—如活塞杆或旋转轴与填料函之间的密封;
② 口环密封—如活塞与泵缸或叶轮与泵体等工作件之间的密封;
③ 油封—泵轴承与箱体之间的密封。
泵的密封类型及使用部位如表所示。
泵的密封类型及使用部位
封油及封油系统:
封油的作用:封油一般用作密封、冷却及润滑,分述如下。
密封:防止高温、有毒及贵重介质从泵内漏出;防止含有固体颗粒的介质泄入填料函内,磨损密封面,防止易汽化结冰的介质(如液化气)泄入填料函内汽化结冰,造成干摩擦而磨损密封面;在负压下防止空气或冲洗水泄入泵内。
以降低密封元件温度,延长其寿命。
润滑:保持密封面之间有一层液膜而起润滑作用。
封油系统及其管线布置。
封油设计原则:由于机械密封具有密封性能好、使用寿命长、适应范围广等优点,在石油化工厂已广泛应用。为了更好地发挥机械密封的作用,有时需设置封油。一般情况下,双端面机械密封需设置封油,单端面密封应视情况而定。如油浆泵、高温泵及含腐蚀性或有毒性介质的泵也需设置封油。
封油的供应不允许长时间中断。封油冷却器的设置应视封油温度而定,若高温油品作封油需设冷却器时,为防止气阻,冷却水应为自流回水。每个需要密封的端面都应有单独的阀门控制,阀后应设压力表,封油过滤器过滤网应采用200目。若封油凝固点高于环境温度时,应有周密的隔热和伴热设施。若用循环式流程时,循环量一般为正常用量的2倍。应尽量优先采用装置工艺泵兼作封油泵。
封油具有冷却、冲洗、密封和润滑等多种作用。因此,封油应为清洁、不含颗粒的无毒、无腐蚀性的,不影响输送介质质量的油品,其凝固点一般应低于周围环境温度。应尽量采用本装置内易于大量得到的工艺油品作封油。
封油用量是转速和轴径的函数。一般情况下,对注入式,每个端面用量为0.1~0.25m3/h;对循环式,每个端面用量为0.25~0.5m3/h;对油浆泵,每个端面用量增加到0.7~1.1m3/h。
封油管线的典型布置:离心泵封油管线一般分自封注入式、自封循环式、外封注入式、外封循环式四种类型。其管线典型布置举例如下:
⑴自封注入式:用于输送温度小于或等于200℃清洁液体密封(图5.1a)。
⑵自封循环式:用于输送温度小于或等于200℃清洁液体密封(图5.1b)。
⑶自封冷却注入式:用于输送温度小于或等于300℃清洁液体密封
⑷悬臂泵外封注入式:用于单端面密封。
⑸两端支承节段式泵外封注入式:用于单端面密封。
⑹悬臂泵外封循环式:用于单端面密封。
⑺两端支承节段式泵外封循环式:用于双端面密封。
上述外封注入式和循环式封油系统,应根据介质温度确定是否设置封油冷却器。
泵填料函的冲洗:
当泵输送介质为高温重油、含固体颗粒液体及泄漏后易产生结冰或结晶现象的液体介质时,一般宜采用冲洗液,冲洗液从冲洗液进口经填料函直接进入泵体内与输送介质相混合。
冲洗液选择要求和封油基本相同。如果已选用封油系统,则不再需要冲洗油。封油的作用完全可以达到冲洗的目的。
冲洗有两种方式,一种为自冲洗,即从泵出口(经冷却后)引一部分介质进入该泵冲洗液进口;另一种方式为外冲洗,即系由外部供给冲洗液。
泵的冷却及其管线设计:
当泵输送液体介质温度大于或等于100℃,以及输送原油、液化石油气、液氨的泵均应对泵的轴承、填料函盖、填料函冷却室进行水冷,当液体温度大于250℃时,还应对泵支座进行水冷。
冷却水质和水压:
冷却水可以选用循环水或新鲜水,一般均选用循环水。如果循环水含杂质及悬浮物较多,影响密封效果及泵的正常运转时,可选用新鲜水。冷却水压力应不小于0.3MPa(G)。
冷却水的作用:
降低轴承的温度。
带走从轴封渗漏出来的少量液体,并传导出摩擦热。
降低填料函的温度,改善机械密封的工作条件,延长其使用寿命。
冷却泵支座(对高温介质泵),以防止因热膨胀而引起泵与电动机同心度的偏移。
如输送蒸汽压较高的液体(入液化气、液氨等)时,可将通入机诫密封静环背面或水套的冷却水改为40℃左右的热水,防止液化气或液氨等因降压气化而结冰,并防止橡胶或聚四佛氟密封圈变硬发脆,失去密封作用。
冷却水管线设计:
各类泵采用的冷却水系统(开式或闭式)需根据工艺要求进行管线安装设计。
冷却水管线尽量靠近泵底座或泵基础侧面布置,以免影响泵的维修和检查。
每台泵的供水支管均应设置阀门,对闭式回流管线上也应设置阀门和看窗,开式回流管线引入泵基础边的小沟内,当压力回流时,进出口总管应有连通管,在最低点有排液阀。
泵的冷却水管线与驱动设备或封油冷却器的冷却水管线应并联,不应串联。
有可能造成结冰的冷却水管应有保温和排液措施。
冷却水管线典型布置:
石油化工装置离心泵的冷却水管线典型安装示意图及说明见5.2a-f。
防振措施及管线支架:
防振措施:往复泵、往复式计量泵等出口管易产生脉冲式振动。特别是在出口管径较细时,振动更为严重。配管时应考虑在靠近泵出口的管线上安装减振缓冲罐。
减振缓冲罐的安装位置是:如泵出口管线上有冷却器时,减振缓冲罐安装在冷却器下游;如果管线上有流量计时,则安装在泵与流量计之间;如果输送介质温度高于180℃时,减振缓冲罐的连接管要有3M左右的长度,此段管不保温。
往复泵接管:对于活塞泵和隔膜泵等,如果管系上没有设置缓冲器这一防振措施,则应研究由于介质周期性压力变化引起管系振动的情况以及采取相应的防振措施,在设计支架时,原则上振动管线的支架不应在厂房、构架、平台和设备上生根。计量泵因流量小,振动小,可按一般小口径管对待。
长距离管线:当装置外管线、冷却水管线和泵出入口管线距离长时,会因罐底阀或鹤管根阀紧急开闭或泵的事故停泵而出现水锤及液柱分离现象,管内就会出现压力变化,过大的轴向压力差产生的推力会使管线沿轴向移动和振动,因此,长距离泵出入口管线,原则上要对喘振进行分析,采取防振措施。
管线支架:
管线支架的型式:
靠近泵嘴处的支架,一般应选可调式支架,便于泵的管线调整对准。
伴有热伸缩管线的支架,为了减轻热伸缩对泵嘴的力及力矩,在研究止动卡、导向支架设置的基础上,选择最佳的支架形式,此时应取对外力有足够强度和刚性的结构型式。
松软地基上的泵的接管,应考虑泵和管线的相对下沉量。若相对下沉量较大时,应采用泵基础和支架基础一体化的设计。
为检修泵而需拆下管段时,管支架应取易拆装的形式和结构。
支架的设置:各类泵嘴均有荷载限制,支架的设置必须充分考虑这一因素。
为使泵体少受外力的作用,应在靠近泵的管线上设置恰当的支、吊架,或设置必要的弹簧支、吊架,做到泵移走时管线不加临时支架。
泵出口垂直向上时,应如图5.3.a所示,在距泵口最近拐弯处,于泵基础以外的位置由下向上设支架。或如图5.3.b所示,在泵口的正上方的拐弯处由上向下设吊架。由下向上支承的方法,其优点是支架易生根和拆装,缺点是对高温管线,泵体与支架有相对位移而产生热应力(可使用弹簧管托予以解决);由上向下吊的方法,仅限于在管架及构架易于设置支架处,缺点是支架不好安装,优点是热应力设计优于前者。采用何种形式,应权衡各种因素后决定。
对大型泵的高温进出口管线,为减轻泵嘴的受力而设置的支架,应尽量使约束点和泵嘴之间的相对热伸缩量最小。图5.4a、b是分别以热油泵出口管、入口管为例设置支架的情况。
1-支架高度宜与泵轴中心高度相等,减少相对位移量;
2-轴向止动卡的位置应尽量与泵体固定点的位置在一直线上。
泵的水平吸入管线宜在靠近泵的管线上设置可调可拆支架,如图5.5所示。如条件许可,也可采用吊架或弹簧吊架。
为防止往复泵管线的脉动,应缩短管线支架之间的距离,尽量采用固定支架或弹簧支架,不宜采用吊架。
管线温度接近常温时,也会由于气温不同及日照而出现热伸缩。为使作用于泵嘴上的外力最小,应在泵嘴最近处设固定支架(或导向架及止动卡),此时虽在固定支架和泵嘴之间存在热伸缩问题,但量很小,不必进行研究。
由于泵附属管线均为小口径管,尽量成组布置,以方便安装支架。附属管与泵连接多采用螺纹连接,所以设置的支架不允许给接口处施加不应有的外力。应指出未经制造厂许可,不得在泵底座上安装支架。
泵配管的一般范例:
旋涡泵配管注释:1.泵底座泄液管接至漏斗。2.装临时过滤器。3.泵吸入和排出管旁通,阀门常闭,泵处于备用态时用。4.若管口距离太近,无法安装阀门时,可用弯头增加两管间距。
汽蚀现象:
当液体进入泵内第一级叶轮时的静压力低于或等于该温度下饱和蒸汽压时,液体发生汽化,产生汽泡,随液体流入较高压力处,汽泡突然凝结,周围液体快速集中,产生水力冲击。这种汽化和凝结产生泵的冲蚀、振动和性能下降的现象,通常称之为汽蚀现象。
机泵安装顺序:技术准备→基础验收→开箱检验→设备吊装就位→初找平找正→一次灌浆→精找平找正→二次灌浆→泵、电机联轴节对中→工艺管道安装→对中及应力复查→试车准备→单体试车→负荷试车→交工验收。
注意事项:与设备连接的管道内部应清理干净。固定焊口应远离设备。不允许有附加外力加在设备上。设备的进出口应加临时盲板,等管道吹扫干净后方可拆除。法兰间距以能顺利放入垫片的最小距离为宜。最终连接管道时,应在联轴节上用百分表监测其径向位移。转速≤6000 rpm时,其位移≤0.05mm。转速>6000 rpm时,位移≤0.02mm。否则,调整管道。
当泵入口管系统有变径管时,管径≥DN65 采用偏心大小头以防变径处气体积聚。变径管的安装方法,如图所示,即入口法兰前弯头向下时,变径管顶平;弯头向上时,变径管底平。
现场安装展示:介质自上至下。
图片上传失败
重试
现场安装展示:介质自下至上。
双吸入泵的吸入口应设一段不小于3倍机泵入口管径长的直管段,大型泵应有7倍机泵入口管径以上的直管段,以使液体平稳入泵,避免产生偏流和旋转流,引起泵振动和产生噪音。
当双吸入泵的配管为上吸入时,不必考虑吸入口上所要求的直管段。垂直管道可以通过弯头和异径管与吸入管口直接相连,要求尽量短。
当泵的吸入口和排出口在同一个垂直面上时,为便于安装阀门,进出口可用偏心异径管或二个45°弯头增大进出口管间距:
泵的出口管线要有一定柔性,特别是在高温高压条件下,必须经过应力分析,根据热应力的大小来确定管线的几何形状。
泵的出口及保护管线设计:
泵出口不宜直接连接弯头。泵出口的切断阀和止回阀间用泄液阀放净。泵出口压力表安装在泵口和止回阀之间的短节上,也可安装在出口异径管上。压力表接管要有根部阀,压力表表头朝向操作面。
泵的保护管线-预热线:预热线输送介质温度大于200℃时,为避免切换泵时高温液体急剧涌入待运行的泵内,使泵体、叶轮受热不均匀而损坏或变形,致使固定部分和旋转部分出现卡住现象,因而需设预热线,使停运的泵保持待起动状态,以便随时切换。
泵的保护管线-小流量线:当泵的工作流量低于泵的额定流量 30%时,就会产生垂直于轴方向的力—径向推力。而且,由于泵在低效率下运转,使入口部位的液温升高,蒸汽压增高,容易出现汽蚀,为了预防发生汽蚀,应设置泵在最低流量下正常运转的小流量线。
泵的保护管线-旁通线:启动高扬程泵时,出口阀单方面受压过大,不易打开,若强制开启,将有损坏阀杆、阀座的危险。在出口阀前后设置带有限流孔板的旁通线,便可容易开启。同时,旁通线还有减少管线振动和噪声的作用。
泵的保护管线-安全阀线:对于电动往复泵和旋转泵,应在出口侧设安全阀,当出口压力超过定压值时,安全阀启跳,流体返回入口侧。管线应尽量布置紧凑,且不影响操作。
泵的保护管线-防凝线:输送在常温下凝固的高倾点或高凝固点的液体时,其备用泵和管线应设防凝线,以免备用泵和管线堵塞。一般设两根管径 DN20 防凝线。其中一根从泵出口切断阀后接至止回阀前(泵备用时使用)。另一根防凝线是从泵出口切断阀后接至泵入口切断阀前(备用泵检修是使用)。打开相应的防凝阀以保证管线内流体不凝。
泵的出口及保护管线设计:
本文来源于互联网,暖通南社整理编辑。
凡本网注明“来源:砂石装备网”的所有作品,版权均属于砂石装备网,转载请注明。
凡注明为其它来源的信息,均转载自其它媒体,转载目的在于传递更多信息,并不代表本网赞同其观点及对其真实性负责。
如有新闻稿件和图片作品的内容、版权以及其它问题的,请联系我们。
2025长沙国际工程机械展览会东南亚分展 2025 SOUTHEAST ASIA SUB-EXHIBITION OF CHANGSHA INTERNATIONAL CONSTRUCTION EQUIPMENT EXHIBITION 2025年9月3-5日(三天) 地点:马来西亚·吉隆坡实达城会展中心(SCCC...
2025-07-03 16:25:30
核心摘要:2025年5月18日,为期四天的第四届长沙国际工程机械展览会(以下简称“2025CICEE”)在长沙国际会展中心正式落下帷幕。本届展会 2025年5月18日,为期四天的第四届长沙国际工程机械展览会(以下简称“2025CICEE”)在长沙国际会展中心正式落下帷幕。本届展会以"高端化、智能化、...
2025-05-19 11:21:21
2025年5月15日上午9时40分,第四届长沙国际工程机械展览会在长沙国际会展中心隆重开幕。本届展会规模达30万平方米,全球1806家参展企业齐聚一堂,集中展示工程机械领域的最新技术与产品。1000余名全球行业领袖、院士专家、企业代表及国际采购商共同参会,见证这一国际工程机械领域的年度盛事。...
2025-05-16 08:31:29
日立建机参展的首台设备——ZX900LCH-6A矿山液压挖掘机。抵达长沙国际会展中心的卡特彼勒挖掘机。红网时刻新闻5月8日讯(记者 彭超)第四届长沙国际工程机械展将于5月15日开幕。还有一周的时间,国内外品牌相继进驻场馆布展。5月8日,日本日立建机、美国卡特彼勒两家全球工程机械50强企业的参展设备进驻长沙国际会展中心,...
2025-05-10 11:48:38
4月30日,湖南省政府新闻办举办新闻发布会,宣布第四届长沙国际工程机械展览会将于5月15日至18日启幕。当天,装载三一集团蓝色电动装载机的运输车辆驶入长沙国际会展中心,这也是第二家正式布展企业。据悉,三一集团将携旗下18个事业部和子公司、72件套设备(含58台主机)震撼登场,以10089平米的超大展位,全面展现三一的高...
2025-05-06 20:27:36
2025年4月30日,湖南省新闻办公室召开新闻发布会,宣布第四届长沙国际工程机械展览会定于5月15日至18日在长沙国际会展中心、长沙国际会议中心举办。长沙市人民政府副市长康镇麟出席发布会并介绍展会筹备情况:本届展览会以高端化、智能化、绿色化新一代工程机械、应急装备、矿山装备、农业机械为主题,预计吸引全球1650家参展企...
2025-05-06 20:27:07
5月,世界的目光将聚焦长沙。第四届长沙国际工程机械展将于5月15日至18日在长沙国际会展中心、长沙国际会议中心举行。4月29日,随着“全球工程机械制造商50强”中联重科的首批百吨设备进场,展会进入布展时间。上午9时30分,装载着中联重科工程机械零部件的平板车缓缓驶入长沙国际会展中心,荧光绿的漆面在阳光下格外显眼。这些设...
2025-04-30 09:19:07
当全球工程机械产业的聚光灯再次投向湘江之畔,2025CICEE《高端化、智能化、绿色化——新一代工程机械、应急装备、矿山装备、农业机械》电子会刊第二期正式发布。继首期会刊创下超192万次阅读的行业纪录后,本期会刊汇聚183家全球领军企业,以尖端技术产品和创新解决方案,续写“工程机械之都”的传奇篇章。01硬核生态:解码产...
2025-04-30 09:15:38
5月15日,2025长沙国际工程机械展览会(2025 CICEE)即将在长沙国际会展中心盛大开幕,届时,来自全球60多个国家和地区的超1600家参展商,将在30万平方米的展区内陈列超2万件展品,涵盖工程机械全领域前沿技术和产品。目前,众多展商已蓄势待发,期待在这个推动全球工程机械行业交流与合作的超级平台上一展风采。...
2025-04-17 08:31:38
在璀璨初夏的五月天,2025长沙国际工程机械展览会将于5月15日至18日在长沙国际会展中心华丽启幕。作为一颗迅速崛起的璀璨新星于世界工程机械展会之林,长沙展在规模之宏大、观众之众多、世界50强企业参展数量之多及影响力之广上,已可与全球三大工程机械展并驾齐驱,共绘辉煌。展会前夕,我们有幸专访了合肥长源液压股份有限公司的...
2025-04-17 08:30:36
主营:破碎机
主营:破碎机
主营:破碎机
主营:破碎机
主营:破碎机
主营:破碎机、制砂楼
主营:破碎机
主营:破碎机
主营:筛网、筛机配件
主营:振动电机
主营:破碎机
主营:制砂机、筛分设备